发新话题
打印

2014版企业所得税年度申报表表际有什么逻辑关系?

2014版企业所得税年度申报表表际有什么逻辑关系?

来源:纳税服务网

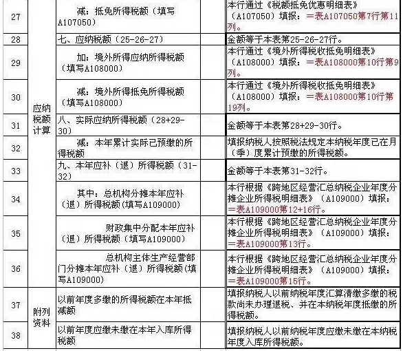
  2014版企业所得税申报表已扩展至41张表,对纳税人进行企业所得税汇算清缴提出了较大的挑战,了解和掌握申报表之间的逻辑关系是正确理解报表和填写报表的基础,为此对各申报表之间的逻辑关系进行了汇总整理。

  一、主表与各明细表之间的逻辑关系;

[ 本帖最后由 ywb 于 2015-1-22 15:19 编辑 ]

附件

2015120131232802.jpg (244.8 KB)

2015-1-22 15:16

2015120131232802.jpg

201512013132744.jpg (291.46 KB)

2015-1-22 15:16

201512013132744.jpg

2015120131334448.jpg (281.6 KB)

2015-1-22 15:16

2015120131334448.jpg

201512013149160.jpg (311.14 KB)

2015-1-22 15:16

201512013149160.jpg

2015120131441996.jpg (70.39 KB)

2015-1-22 15:16

2015120131441996.jpg

TOP

二、纳税调整表表际逻辑关系;

附件

2015120131516584.jpg (291.05 KB)

2015-1-22 15:37

2015120131516584.jpg

2015120131548413.jpg (229.65 KB)

2015-1-22 15:37

2015120131548413.jpg

2015120131621128.jpg (265.45 KB)

2015-1-22 15:37

2015120131621128.jpg

2015120131649198.jpg (305.2 KB)

2015-1-22 15:37

2015120131649198.jpg

2015120131714241.jpg (266.23 KB)

2015-1-22 15:37

2015120131714241.jpg

2015120131739969.jpg (275.21 KB)

2015-1-22 15:37

2015120131739969.jpg

201512013187259.jpg (208.25 KB)

2015-1-22 15:37

201512013187259.jpg

TOP

三、其他报表之间逻辑关系。

附件

2015120131841676.jpg (292.28 KB)

2015-1-22 15:40

2015120131841676.jpg

2015120131912964.jpg (154.53 KB)

2015-1-22 15:40

2015120131912964.jpg

TOP

发新话题